Modern Language Model Training

Laith Zumot • 2025

Training & Inference

LLM Training

  • Load the model into memory: Initialize network weights
  • Prepare the dataset
    • Sequences of tokens (numerical IDs after tokenization).
    • Labels are typically the next tokens or specific class labels.
  • Mini-batch sampling
    • Randomly sample a batch of input sequences and their labels.
  • Forward pass (prediction)
    • Pass the batch through the model to compute predicted outputs (logits).
  • Loss computation
    • Compare predictions to ground-truth labels using a loss function (e.g., Cross-Entropy).
  • Backward pass (backpropagation)
    • Compute gradients of the loss w.r.t params (chain rule).
  • Gradient update (optimization)
    • Update weights using an optimizer with a step size (learning rate).

LLM Training

sequenceDiagram
    participant Trainer
    participant Model
    participant Dataset
    participant LossFunction
    participant Optimizer

    Note over Trainer: Initialization Phase
    Trainer->>Model: Load model\nInitialize weights
  
    Trainer->>Dataset: Prepare dataset
    Note right of Dataset: Sequences of tokens (Numerical IDs) Labels (next token/class)
  
    loop Until Converged
        Note over Trainer: Mini-batch Sampling
        Trainer->>Dataset: Sample random batch
        Dataset->>Trainer: Batch inputs and labels
      
        Note over Trainer: Forward Pass
        Trainer->>Model: Predict with batch inputs
        Model->>Trainer: Output logits
      
        Note over Trainer: Loss Calculation
        Trainer->>LossFunction: Compute loss (logits + labels)
        LossFunction->>Trainer: Loss value
      
        Note over Trainer: Backward Pass
        Trainer->>Model: Backpropagate loss
        Note right of Model: Compute gradients using chain rule
      
        Note over Trainer: Weight Update
        Trainer->>Optimizer: Update parameters (learning rate)
        Optimizer->>Model: Adjust weights
    end

LLM Inference

  • Load the trained model into memory
    • Initialize the model with trained weights.
  • Provide inputs (prompts or data batches)
    • For language models, the input is a sequence of tokens (the user’s prompt or a batch of prompts).
    • Inputs may arrive in real-time (interactive use) or batched (to improve throughput).
  • Forward pass / prediction
    • The model computes logits over the vocabulary.
    • For text generation, the predicted “label” is the next token
  • Serving many concurrent users
    • Parallelization / continous batching across requests
    • Model parallelism (splitting model across devices)
    • Quantization (smaller weights for efficiency)
    • Speculative decoding
    • KV Caching (key-value memory) to avoid recomputing sequences

Pre and Post Training

The Cake 2016

The Cake 2025

Pretraining

  • Pre-train: Trillions of tokens
  • Mid-train/Curriculum Train: Few Billion tokens

Post Training

  • Supervised Finetune (SFT): 1mn’s samples
  • Reinforcement Learning Post Training
    • Preference/Alignment Finetune (RLAIF/RLHF) : 10k’s-1mn’s samples
    • Reinforcement Learning with Verifiable Rewards (RLVR): 1000’s-100k’s samples
  • Parameter Efficient Methods/Knowledge Distillation: 1000’s-1mn’s samples

Pretraining

Pretraining- Data & Architecture

Add knowledge for next token generation

  • Data
    • Scale matters
    • Large-scale data != quality
    • Constraints to access (80% scraped, <5% UGC)
    • Curation: Parsing → Linearization → Cleaning → Filtering/PII → Deduplication
  • Architecture
    • SOTA keeps changing (GPT → Llama 3 → DeepSeek/Kimi/GPT-OSS)
    • Scaling Laws no longer hold.

Pretraining- Current SOTA (Summer 25):

  • ROPE (high theta)
  • SwiGLU
  • Muon
  • RMSNorm (post-attn blk)
  • Fused kernels
  • weight-tying
  • warm-up/scheduling
  • MLA
  • Native Sparse Attention (NSA)
  • Fine-grained MoE
  • Dynamic load balancing Experts
  • MTP
  • FP4
  • Attention sinks

Mixtures of Experts

  • A model with many “expert” sub-networks, but only few activated per input token
    • (sparse activation), so effective capacity >> active compute.
  • A learned gate picks the top-k experts for each token and mixes their outputs
    • load-balancing losses keep traffic spread and avoid expert collapse.
  • Can match (or beat) dense model accuracy with fewer tokens and lower total training FLOPs/MFUs.
  • Requires expert-parallelism, high-bandwidth communication, capacity limits per expert, and careful routing to prevent hotspots.

Multi-Head Latent Attention

  • MHA originally used in GPT2/3
    • Each head has its own K and V; Quality Vs. Memory. O(L · H · dₖ)
  • GQA (Ainslie et al) popularized by Meta in Llama. ~ O(L · G · dₖ) w/ G ≤ H
    • Multiple query heads share a smaller set of K/V heads (groups).
  • Multi-Head Latent Attention introduced in DeepSeek-v2 paper
    • Compresses keys/values into shared low-dimensional latent memory per token
    • Uses lightweight per-head projections to read from that latent.
    • O(L · d_latent) (typically much smaller)
  • GQA/MLA add routing/projection machinery and custom kernels

Attention Sinks

  • During decoding, every new token reads the entire cached K/V history. Big caches → lower batch sizes, shorter usable context, and GPU memory/bandwidth bottlenecks.
  • Create one or more “always-attended” anchors so attention stays stable as sequences grow—crucial for streaming / sliding-window decoding.
    • Keep the KV states of the first few tokens (or add a dedicated placeholder sink token) while using windowed attention; this lets LLMs trained on finite windows generalize to effectively infinite context with large speedups (reported up to 22.2× in streaming).
    • Many LLMs naturally place large attention on the initial tokens (“attention sink” behavior). Preserving those tokens’ KV acts as a stable anchor that prevents degeneration when older context is dropped.

Attention Sinks

  • GPT-OSS flavor (“sink attention”): Implements a per-head learned bias term inside the softmax (akin to adding a bias to the logits/normalizer) so each head can reserve or withhold attention—functionally serving as a global sink and enabling sliding-window patterns.
  • MIT/StreamingLLM: explicit tokens whose KVs are always kept.
  • GPT-OSS: learned per-head bias baked into the attention computation (no special tokens), paired with alternating dense + banded (sliding-window) layers.
  • vLLM and NVIDIA NeMo ship kernels specifically optimized for GPT-OSS’s sink + sliding-window attention.

Post Training

Post Training - Supervised Finetuning

  • Adapt a pretrained LM for chat + tools using the right chat template, system prompts, tool/function tokens, stop/separator tokens, and safety prompts.
  • Data curation/synthesis:
    • Exploit eval gaps: For benchmarks where you’re weak, synthesize targeted data (prompt → reference answer / tool traces) to close those failure modes.
    • Self-instruct / synthetic data: Seed with high-quality exemplars → generate instructions/solutions → filter (heuristics + model-grading + dedup + toxicity/harm filters).
    • Human data for OOD: Use expert-written data for long-tail or safety-critical tasks (tools, multi-turn corrections, refusals).

Post Training - Supervised Finetuning

  • Data Mixture:
    • Start with a base mix (e.g., 40–60% general instructions, 20–40% tool-use, 10–20% safety & refusals, small % roleplay/formatting).
    • Use temperature/mixture sampling or per-bucket loss scaling to up-weight scarce but important shards (e.g., math with tools, multilingual).
    • Continually remix based on eval deltas (promote shards that improve target metrics)
  • Training recipe
    • Packing long chats; careful with truncation (don’t cut JSON/tool calls).
    • LR small (e.g., 5e-6–2e-5 for full-fine-tune; lower for PEFT); cosine/linear decay, short warmup.
    • Sequence loss mask: supervise only assistant turns (and tool JSON) not the user/system text.
    • Regularize with dropout/weight-decay-lite; watch for overfitting/memorization.
    • Eval loop every N steps on: chat helpfulness, tool accuracy (exact JSON), refusal correctness, hallucination probes.

Post Training - Supervised Finetuning

  • CAVEATS
    • SFT memorizes; RL generalizes. Use SFT to teach style, APIs, and basic behaviors; use preference optimization/RL to trade off helpful vs. harmless vs. honest. (Next Slides)
    • Leakage risk: Strict dedup vs. eval sets; remove near-duplicates and copyrighted content where required.
    • Safety & policy: Include refusal/explanation exemplars; negative examples (what not to do) with correct alternatives.
  • Distillation & PEFT (teaser)
    • Logit / sequence-level distillation: Match teacher logits or responses to transfer capabilities cheaply; great for tool JSON fidelity and format stability.
    • PEFT (e.g., LoRA/QLoRA/DoRA):
      • Low-rank adapters on attention/MLP;
      • target q_proj,k_proj,v_proj,o_proj (+ MLP) for style/tools;
      • pick rank based on parameter budget and target quality.
      • Freeze base; train adapters for fast iteration.

Post Training - Preference/RL Finetuning

  • Helpfulness + harmlessness; stronger control over style and chat win-rates
  • Target specific skills like long form chain of thought
  • Approaches
    • DPO / IPO / KTO (offline preference FT)
      • Train directly on chosen vs. rejected pairs with a reference model for KL control.
      • No reward model needed
      • For style/harmlessness and stable training.
    • RLAIF / RLHF (online RLFT)
      • Use an AI or human judge (or a learned reward model) to score rollouts
      • optimize with REINFORCE+/PPO/GRPO.
      • Best when you need targeted capability shifts or safety trade-offs.

Post Training - Preference/RL Finetuning

  • text state → model action (next token) → full sequence → reward
    • reward by human/AIF judge, RM, or verifiable test.
  • Approaches
    • Rejection sampling FT / Best-of-N:
      • Sample, keep top responses by a judge/RM
      • SFT on winners
      • cheap, often strong.
    • Verifiable rewards:
      • Binary or programmatic checks (tools, math proofs, unit tests)
      • for low-noise signals on specific skills.

Post Training - Preference/RL Finetuning

  • Data & rewards
    • Sources: curated human comparisons (A/B), synthetic prefs (e.g., UltraFeedback-style), task-specific verifiable tests.
    • Coverage: include safety prompts, tool-use JSON, refusal exemplars, long-form reasoning, multilingual if needed.
    • Filtering: dedup, toxicity/policy screens, length-bias control (normalize rewards vs. tokens).
  • Training recipe
    • Low LR ~5e-7 (sometimes 1e-6 for smaller adapters); warmup 0–2%.
    • Anchor to a reference (base/SFT checkpoint) to avoid drift/verbosity collapse.
    • Pair-aware sample packing for DPO; for PPO, use short rollouts + frequent value/RM updates.
    • Advantage normalization, entropy bonus, gradient clipping; monitor reward hacking vs. human prefs for stability

Post Training - Pref/RL Finetuning

  • Evaluation
    • Preference win-rate (Arena style), safety pass-rate, tool-call accuracy/JSON exactness, hallucination probes, length/latency.
    • Keep a frozen validation judge; periodically sanity-check with human A/B to detect judge drift.
  • Caveats & trade-offs
    • Magnitude: smaller absolute gains than SFT; use precise targets and good judges.
    • Data vs. compute: RLFT needs more training steps, often less data than SFT; DPO is data-hungry but compute-light.
    • Generalization: SFT tends to memorize style; preference/RL yields better trade-offs (helpful/harmless/honest).
    • Reward hacking: calibrate judges/RMs, add rule-based constraints, and audit for length bias.

Post Training - Pref/RL Finetuning - GRPO

  • Group Relative Policy Optimization (GRPO) — a critic-free, PPO-style RLFT method that learns from relative rewards across multiple samples per prompt.
  • Maximize a PPO-like surrogate using the advantages plus a KL regularizer to a reference policy (per Shao et al., 2024).
  • For each prompt, generate multiple outputs from the current policy (the “group”).
  • Score each output with a reward model or rule-based/verifiable reward.
  • Normalize → advantages:
    • Standardize rewards within the group and use them as advantages, e.g.  \(A_i = \frac{r_i - \mu_{\text{group}}}{\sigma_{\text{group}} + \epsilon}\)

SOTA Training Recipes

LLM Training 3.0 - Deepseek V3/R1

  • Stage -1: Pretrain Base-V3 on 15T tokens
  • Stage 0: GRPO on Base-V3 to train R1-Zero (rewarded to reason and use a thinking format)
  • Stage 1: Create “Cold-start” data for supervised finetuning Base-V3 again on synthetic reasoning data from the Stage 0 R1-Zero model (Curate CoTs to remove oddities).
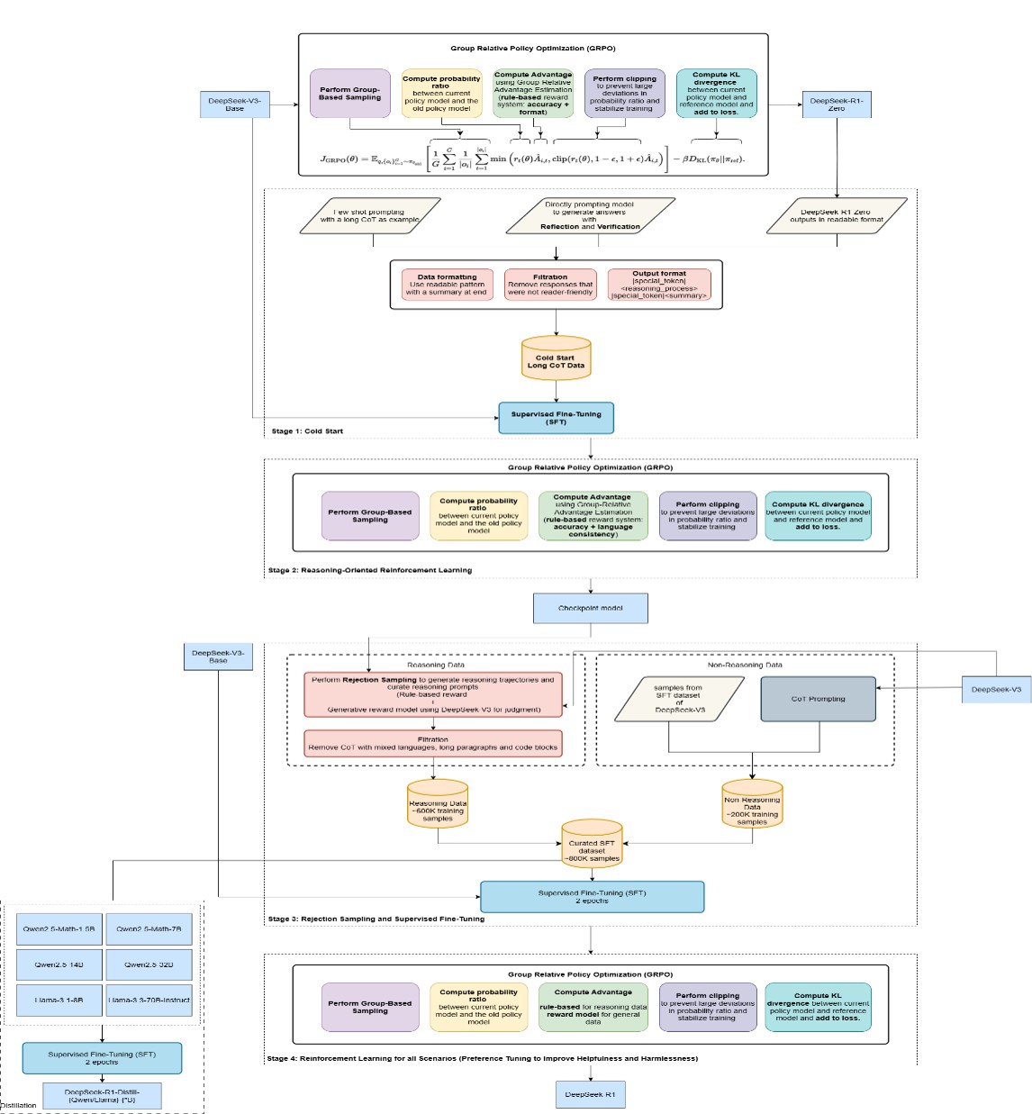
  • Stage 2: Large-scale Reasoning Oriented reinforcement learning training on reasoning problems “until convergence” to produce Checkpoint model.
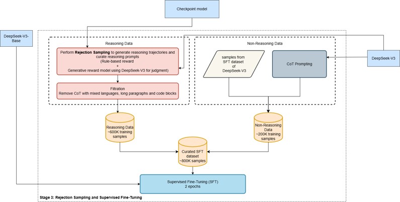
  • Stage 3:
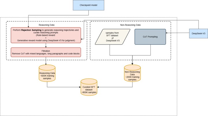
    • Synthetic data using stage 2 model + pre-existing V3_Instruct to generate data for reasoning (600k+) and NON-Reasoning tasks (200k)
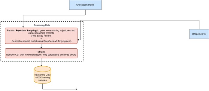
    • Rejection sampling on reasoning problems using rules and V3-Instruct as judge to filter down to 600K samples
    • Synthetic data using stage 2 model + pre-existing V3_Instruct to generate data as NON-Reasoning samples (200k)
    • Combine 200+600 data
    • SFT with these on Base-V3 again
  • Stage 4: GRPO to preference tune for helpfulness/Safety and produce R1. (probably with some safety/toxicity/bias/style data)
  • Distillation: Use Stage 3 800k data to distill smaller models

LLM Training 3.0 - Deepseek V3/R1

Stage 0 : R1-Zero - GRPO on Base-V3 to train R1-Zero (rewarded to reason and use a thinking format)

  • Stage1 : Cold Start
    • Create “Cold-start” data for supervised finetuning Base-V3 again on synthetic reasoning data from the Stage 0 R1-Zero model (Curate CoTs to remove oddities).
  • Stage2 : Reasoning Oriented RL
    • Large-scale Reasoning Oriented RL training on reasoning problems “until convergence”.
  • Stage3a : Rejection sampling and SFT
    • Rejection sampling on reasoning problems using rules and V3-Instruct as judge to filter down to 600K samples
  • Stage3b : Rejection sampling and SFT
    • Synthetic data using stage 2 model + pre-existing V3_Instruct to generate data as NON-Reasoning samples (200k)
  • Stage3c : Rejection sampling and SFT
    • SFT V3-Base with 800K samples
  • Stage 4: R1
    • GRPO to preference tune for helpfulness/Safety and produce R1.

Distillation

Post Training - Distillation

  • Train a student model to match a teacher model’s output distribution (soft targets).

  • Loss (with temperature \(T\)): \[ \mathcal{L} = (1-\alpha)\,\mathrm{CE}(y, p_s) \;+\; \alpha\,T^2\,\mathrm{KL}\!\left(p_t^{(T)} \,\|\, p_s^{(T)}\right) \]

  • Backprop only through the student; the teacher is frozen.

  • Variants: use KL or JS divergence; mix in hard-label CE; schedule \(T\) or label smoothing.

  • Online distill: teacher forward + student forward/backward (higher GPU but no disk I/O).

  • Offline distill: cache teacher logits; cheaper GPU at train time but larger storage/I/O.

  • Issues:

    • Training cost: Expect ~20–30%+ extra memory for activations/gradients beyond raw parameter memory (depends on context length, batch size, kernels).
    • Exact logit matching can be restrictive; the student may imitate outputs without learning richer internals.
    • Students may not learn intermediate representations; consider feature/attention distillation or auxiliary losses.
    • length/verbosity bias from the teacher; mitigated with CE mixing, calibration, and data augmentation.

Post Training - Distilling 405B / 70B → 8B (Order-of-Magnitude)

  • Memory Footprints (FP16/BF16, params only)
Model Params Approx. Memory
Teacher (large) 405B ~810 GB
Student 8B ~16 GB
  • Activations & gradients: add ~20–30% overhead (implementation- and length-dependent).
  • Teacher inference-only memory (online distill):
    • 405B: ~1 TB+
  • Student training memory (8B, long context ~128k): ~160 GB
    • (model + activations/optimizer; depends on sharding/checkpointing).
  • Hardware Sketches
    • Teachers
      • 405B:
        • 16–24× H100 80GB, tensor/pipeline parallel
        • InfiniBand interconnect
        • ~2 TB system RAM
    • Student (8B)
      • 2× H100 with NVLink
      • ≥256 GB RAM host
      • Fits comfortably with mixed precision + gradient checkpointing

After Training

Training is half the battle

  • Model Serving
    • Evaluation
    • Inference
    • Guardrails
    • Security
    • Leakage
  • UI/UX
    • Knowledge Bases / Memory / Search
    • Tool calling
    • Agents
  • LLMOps
    • Lineage
    • Infra
    • AB testing
    • Drift Management

A Mini Training Framework

Citations & Further Reading

Thank You for Reading!